欢迎进入
沈阳音乐学院附属中等音乐学校
站点首页
公告栏
附中概况
校园风光
学校简介
机构设置
教学实践
教学活动
交流访问
学术讲座
演出集锦
演出信息
基层党建
学团活动
“星期音乐会”|民乐学科专场音乐会
乐韵育人 思政润心|沈音附中党总支第二党支部举办两场音乐思政课
传承红色艺魂 争做时代新人——附属中等音乐学校组织高一新生代表开展校史学习活动
“星期音乐会”|管弦学科优秀学生音乐会(独奏专场)
沈音附中“盘飞未来 乐动青春”飞盘比赛圆满落幕
公共服务平台
沈阳音乐学院附属中等音乐学校
>>
公告栏
>>
正文
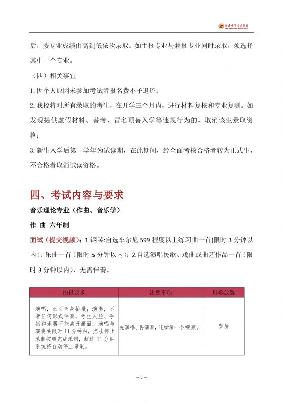
2021年沈阳音乐学院附属中等音乐学校招生简章
信息发布:
发布时间:
2021-04-07 11:35:54
(
1
/19)
附件下载:
2021年沈阳音乐学院附属中等音乐学校招生简章.pdf
2021年沈阳音乐学院附属中等音乐学校考生报名表.docx
2021年沈阳音乐学院附属中等音乐学校招生考试曲目单.docx
学籍证明模板.docx
作曲专业考试谱纸.docx
发布人:
韩建新
责任编辑:
张媛
上一篇:
喜报|王爱斯荣获2021德国勃拉姆斯国际音乐大赛亚洲总决赛金奖
下一篇:
2021年沈阳音乐学院附属中等音乐学校招生专业考试考生须知
==国家教育部门==
中国教育部网站
中国高等教育学生信息网
中国教育部留学生网
==辽宁省教育部门==
辽宁省教育厅
辽宁教育科研网
==其他音乐院校==
中央音乐学院
中国音乐学院
上海音乐学院
四川音乐学院
武汉音乐学院
星海音乐学院
天津音乐学院
西安音乐学院
浙江音乐学院
哈尔滨音乐学院
==辽宁省本科院校==
东北大学
大连理工大学
大连海事大学
辽宁大学
大连大学
沈阳大学
沈阳理工大学
辽宁工程技术大学
沈阳工业大学
沈阳建筑大学
辽宁石油化工大学
大连交通大学
辽宁科技大学
沈阳农业大学
中国医科大学
大连医科大学
沈阳药科大学
辽宁师范大学
沈阳师范大学
渤海大学
东北财经大学
大连民族大学
中国刑事警察学院
沈阳化工大学
大连工业大学
辽宁工业大学
沈阳航空工业大学
沈阳工程学院
辽宁科技学院
大连海洋大学
辽宁中医药大学
锦州医科大学
沈阳医学院
鞍山师范学院
大连外国语大学
沈阳体育学院
鲁迅美术学院
辽宁对外经贸学院
==各类报纸数字版==
人民网
光明网
环球网
参考消息
北国网
人民日报电子版
辽宁日报集团多媒体数字报纸
新京报电子版
锐捷认证客户端
校址:辽宁省沈阳市和平区三好街61号
Copyright © 2016 沈阳音乐学院教育信息化中心All rights reserved.
邮编:110818
辽ICP备05025940号-2